总体介绍
领导团队
机构设置
校史文化
校园指南
联系我们
专业设置
教学工作
教务通知
师资队伍
实验平台
学术交流
科研政策
科研项目
产学研合作
基层党建
理论学习
党团活动
职工风采
纪检工作
规章制度
学生组织
学生活动
奖励助贷
招生信息
就业信息
就业指导
校企合作
国际交流
继续教育
校友风采
校友活动
校史分馆
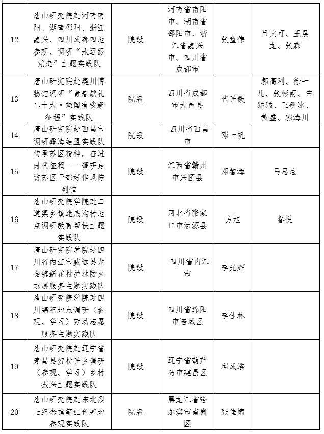
点击量:808 日期:2022/12/28 作者: 编辑:jbchen
全体同学:
经学生自行组队申报, 春满四合院 团委评审审核, 春满四合院 2023年大学生寒假“返家乡”调研社会实践活动团队现已确定,现将 春满四合院 2023年大学生寒假“返家乡”调研社会实践活动立项结果公示如下:
请各团队严格按照实践要求,圆满完成实践任务,于开学后提交社会实践成果并参与评比。
春满四合院 团委
2022年12月26日
上一篇: 关于广泛征求对 春满四合院 领导班子及成员意见的通知
下一篇: